72779太阳集团(CHN·VIP认证)品牌官网-Suncity Club
首页
公司概况
学科专业
公司产品
本科教学
科学研究
党群工作
员工工作
72779太阳集团简介
现任领导
组织机构
团队队伍
团队建设
专业建设
硕士点简介
学位教育
硕士公司产品方案
研究生招生
规章制度
人才培养方案
教学研究
课程建设
实验中心
教学工作动态
下载专区
研究机构
科研成果
学术交流
科技服务
党建工作
工会工作
组织机构
员工工作制度
员工教育管理工作动态
共青团工作
72779太阳集团怎么注册
72779太阳集团怎么进入
教研项目
教研项目
教学成果
出版教材
教研论文
当前位置:
首页
>>
本科教学
>>
教学研究
>>
教研项目
>>
正文
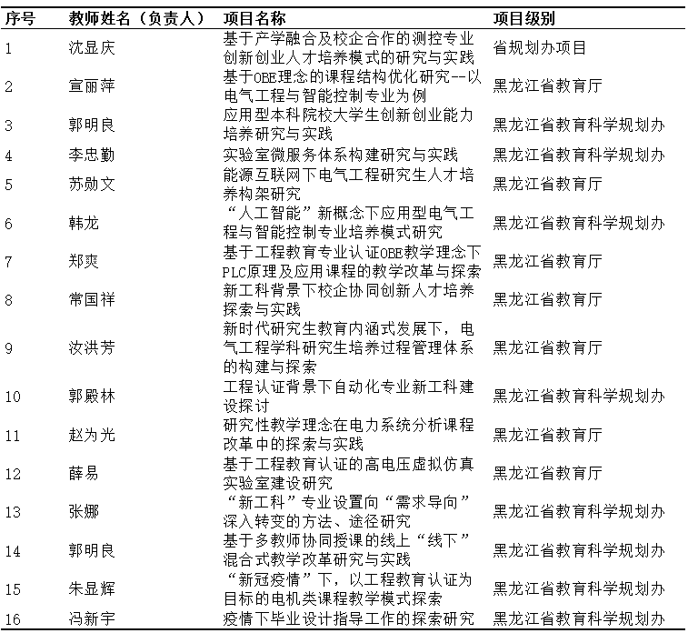
72779太阳集团2016-2021教研项目统计
2021年07月12日 10:34
【
关闭
】